
| NO | 108 | 發佈日期 | 2021-05-31 |
|---|---|---|---|
| 發佈標題 | 110年健保費緩繳申請書 | ||
| 附加檔案 | 健保緩繳申請書 | ||
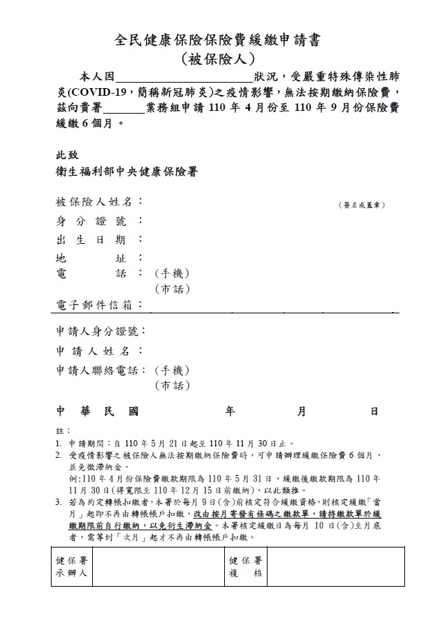
110年受嚴重特殊傳染性肺炎(COVID-19)之疫情影響,檢附健保保費緩繳申請書一份,請自行列印使用,詳細說明請參閱申請書內容。
◎ 健保費緩繳官方說明連結:
https://www.nhi.gov.tw/Content_List.aspx?n=A779B92A952D89B0&topn=787128DAD5F71B1A
附件:全民健康保險保險費緩繳申請書,如上附檔。
填寫完成後將〈正本〉寄至衛生福利部中央健保署。
健保署地址:407666臺中市西屯區市政北一路66號
https://www.nhi.gov.tw/Content_List.aspx?n=A779B92A952D89B0&topn=787128DAD5F71B1A
附件:全民健康保險保險費緩繳申請書,如上附檔。
填寫完成後將〈正本〉寄至衛生福利部中央健保署。
健保署地址:407666臺中市西屯區市政北一路66號
中區業務組:(04)2258-3988
